来源 :See资管2025-10-31
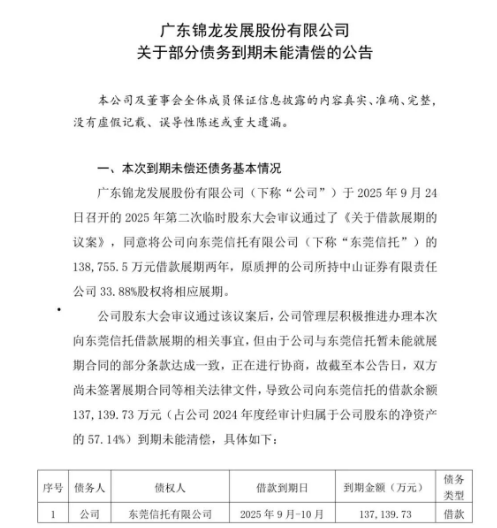
2025年10月28日,广东锦龙发展股份有限公司一纸公告揭开了其沉重的债务压力:向东莞信托有限公司的13.71亿元借款到期未能清偿,该笔债务规模已占公司2024年度经审计归属于股东净资产的57.14%,过半净资产被单一逾期债务吞噬的现状,将这家老牌企业推向了舆论焦点。

此次债务逾期的直接导火索,是展期协商的意外受阻。事实上,锦龙股份曾试图通过内部程序化解危机,9月24日召开的2025年第二次临时股东大会已审议通过该笔借款展期两年的议案,原质押的中山证券33.88%股权也计划同步展期。但在推进展期落地的关键环节,公司与东莞信托就展期合同部分条款产生分歧,未能达成一致意见,最终导致借款在9月至10月到期后陷入违约境地。回溯借款源头,该笔债务初始金额为13.88亿元,此次逾期余额13.71亿元的规模,反映出其偿债能力的持续弱化。
这场债务危机并非偶然,而是锦龙股份长期财务恶化的集中爆发。数据显示,公司资产负债率已连续四年攀升,从2021年的74.86%一路升至2024年的81.09%,远超行业安全线。债务逾期早有端倪,截至2024年12月底,其逾期未偿短期债务达1.35亿元,长期借款5.77亿元,涉及平安银行等多家金融机构。为求喘息,公司此前已将融资手段用到极致:2024年7月以东莞证券4%股权质押获取华兴银行10亿元授信,2025年1月又借此"借新还旧",如今这笔借款仍在寻求展期;今年2月更计划向控股股东及其母公司借款不超过15亿元,截至1月已实际借入3599万元。
资产处置的不顺则彻底堵死了债务化解的关键通道。作为以证券投资为主业的企业,锦龙股份核心资产为东莞证券40%股权与中山证券67.78%股权,但这两项资产均已深陷困境。2024年8月,公司出售东莞证券20%股权获款22.72亿元,却仍未能扭转负债高企的局面;今年2月将中山证券全部股权预挂牌转让,却因潜在买家观望而进展迟缓。更致命的是,核心资产已大量被冻结:东莞证券8.8%股份、中山证券3.71%股权因借款纠纷被法院查封,进一步削弱了资产流动性。雪上加霜的是,控股股东持有的1350万股股份近期刚完成年内第三次司法拍卖,股权结构的不稳定更添经营变数。
此次逾期的连锁反应已初现端倪。锦龙股份在公告中坦言,若与东莞信托协商失败,公司将面临支付违约金、滞纳金的直接损失,更可能触发诉讼、资产冻结等风险,对持续经营能力构成实质性威胁。市场反应同样迅速,10月30日即债务公告披露次日,公司股价下跌2.44%,收盘价跌至13.58元,总市值较前一日缩水约3亿元。对于投资者而言,更需警惕的是公司转型计划的落空——此前筹划出清券商业务跨界算力行业,至今未取得实质性进展,如今债务压顶下,转型更沦为遥不可及的目标。
截至目前,锦龙股份仍在与东莞信托积极协商展期事宜,试图为自身争取生机。但在资产流动性匮乏、经营持续承压的现实下,这场债务协商的结果不仅关乎13.71亿元资金的回收,更决定着这家老牌企业能否摆脱当前的生存危机。对于资本市场而言,锦龙股份的困境亦是一面镜子:过度依赖单一资产、盲目跨界转型、债务结构失衡的经营模式,终究难以抵御市场波动的冲击。