来源 :金融界2025-02-20
2025年2月17日,内蒙古证监局对远兴能源(000683)公司以及三位高管共开出800万元行政处罚罚单,揭开这家纯碱龙头企业长达两年的“信披黑箱”。监管文件显示,公司因未及时披露参股子公司蒙大矿业涉及22.23亿元矿权纠纷的重大诉讼,而被处罚400万元,时任董事长宋为兔被罚200万元,总经理孙朝晖和董秘纪玉虎各自被罚100万元。值得关注的是,远兴能源实控人戴连荣作为内蒙古能源行业标志性人物,其侄戴继锋、婿刘宝龙目前担任公司董事长和副董事长,家族化治理结构下的合规隐患浮出水面。

22亿矿权纠纷触发信披雷区
2009年12月,远兴能源与中煤能源签署《蒙大矿业股权转让暨增资扩股协议》,约定向中煤能源转让蒙大矿业51%股权,并明确2009年6月30日后的矿权价款由原股东承担。这份埋下隐患的协议,引发了日后的连锁反应。2020年12月,蒙大矿业被乌审旗国资公司起诉,要求支付矿权转让差价21.06亿元。至2021年12月30日,鄂尔多斯中院一审判决金额升至22.23亿元,相当于远兴能源2020年净资产的18.35%。
按《证券法》规定,涉案金额超过净资产10%的重大诉讼需在2个交易日内披露。然而,公司既未在2021年半年报和年报中披露该事项,也未发布临时公告,直至2022年4月12日才首次公开。这一迟滞行为直接导致内蒙古证监局认定其构成“重大遗漏”,触发《证券法》第一百九十七条处罚条款。
历史资料显示,2009年12月将蒙大矿业51%股权转让给中煤能源,持股比例由85%下降至34%。而蒙大矿业近来经济效益显著,对远兴能源利润贡献显著。2021年报显示,蒙大矿业营业收入为30.59亿元,净利润达3.49亿元,占上市公司归母净利润的7.6%。而从2021年业绩顶峰之后,远兴能源收入和利润能力发生波动,2023年收入120.4亿元,同比增长9.6%,归母净利润14亿元,同比下降47%;若22.23亿元赔偿按照股权比例计提,相当于吞噬掉23年净利润的54%。
高管申辩遭监管驳回内控缺陷暴露
在处罚听证环节,远兴能源及高管提出多项申辩理由。时任董事长宋为兔称“未参与诉讼应诉”,分管法务的副总经理纪玉虎以“因病休假”为由推诿,董秘孙朝晖则归咎于“会议纪要记录错误”。但内蒙古证监局明确指出,重大诉讼披露属法定强制义务,与高管是否参与应诉无关;宋为兔、孙朝晖、纪玉虎分别作为公司时任董事长,董事、总经理,副总经理、董事会秘书,对公司负有忠实和勤勉义务,应当持续关注公司生产经营情况,主动了解可能对公司股票交易价格产生较大影响的重大事件,保证公司及时、公平地披露信息,所披露的信息真实、准确、完整。相关当事人提出的未参与蒙大矿业案涉诉讼应诉工作、不在蒙大矿业任职、不分管信息披露工作或相关事项已经律师、专家论证等,均不构成法定免责理由。最终,公司及三名高管合计被罚800万元。
值得注意的是,三名被罚高管,除宋为兔辞去董事长职务外,孙朝晖和纪玉虎目前仍担任原职。


戴连荣家族化治理下的合规挑战
如果在远兴能源违规事件背后透视实控人戴连荣以及远兴能源的发展脉络,不难看出目前家族治理对这家企业经营的深度掌控。
作为“中国碱业之王”,戴连荣通过博源控股掌控远兴能源,2024年进行增持后戴连荣以及一致行动人持有远兴能源30.88%股份,其商业版图横跨能源、化工、金融领域。
公开资料显示,戴连荣曾因将氯碱化、纯碱化与煤化工技术融合获得7项国家专利,其主导的阿拉善天然碱项目被视为远兴能源转型核心。此后,他主导远兴能源上市,并在2008年与三一重工的梁稳根等一同当选福布斯杂志评选的“中国(非国有)上市公司最佳老板”。
2017年,宋为兔接任戴连荣担任董事长。但是根据新京报等媒体的报道,2016年开始,博源集团在公开市场发行的债券陆续违约,引起当地政府、金融机构、企业职工等关注,2017年,中国信达等介入博源集团进行债务化解。2020年,戴连荣被锡林郭勒盟中级人民法院下发限制消费令,案号为(2020)内25执6号。
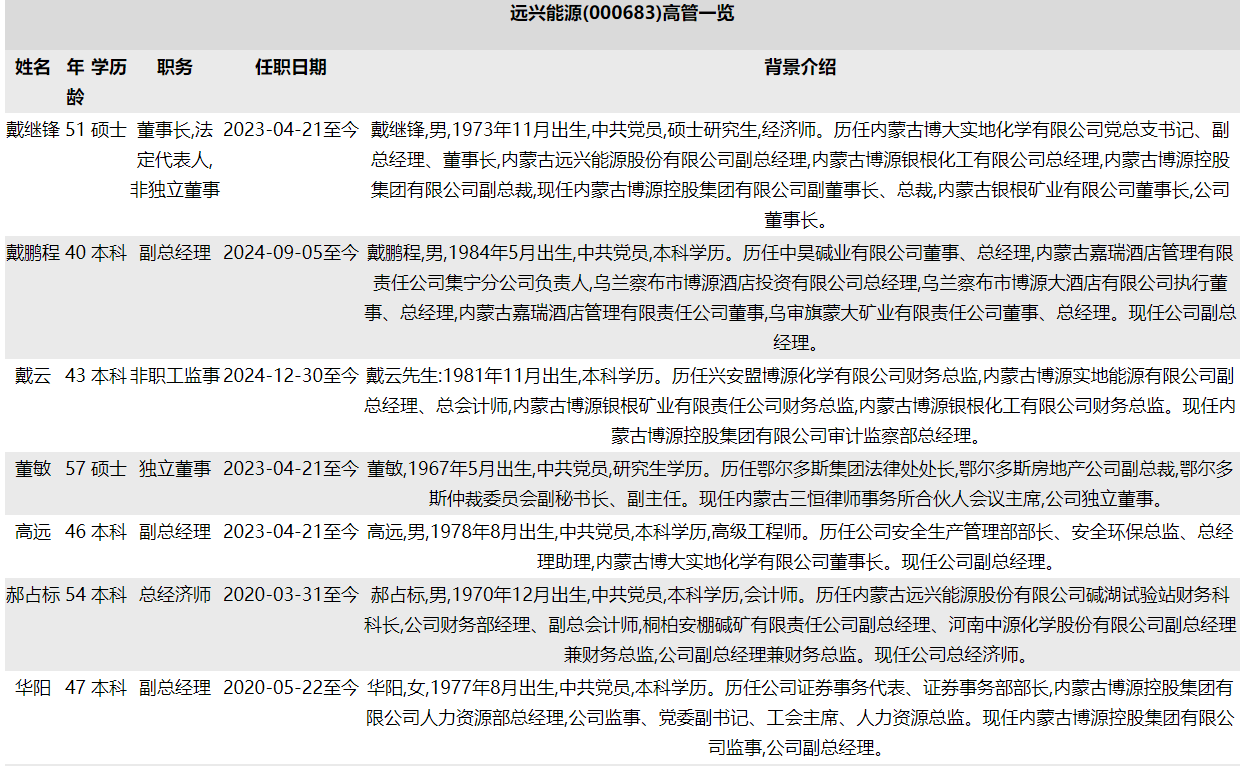
2024年11月27日,在收到中国证监会的正式立案告知书两周后,宋为兔辞去董事长职务。根据《每日经济新闻》的报道显示,继任者戴继锋是戴连荣侄子,副董事长刘宝龙是其女婿,更显示出典型的家族化管理架构。

市场观察人士指出,家族化企业常见的信息壁垒在此次事件中显露无遗。如何平衡家族控制与上市公司合规治理,成为远兴能源亟待解决的命题。
目前,公司虽声称“不触及重大违法退市”,但有媒体引用证券维权律师的分析表示,凡在2021年1月1日至2022年4月11日期间买入远兴能源股票的投资者,均可依据《证券法》第八十五条提起民事赔偿诉讼。这场22亿元诉讼引发的连锁反应,或将为这家内蒙古能源巨头的公司治理敲响警钟。