chaguwang.cn-查股网.中国
查股网.CN
铜陵有色(000630)内幕信息消息披露
 
沪深个股最新内幕信息查询:    
 

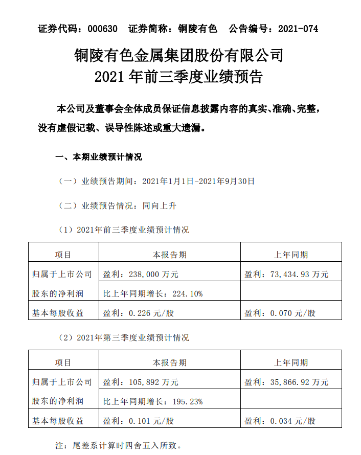
铜陵有色:前三季度净利预增224.10%,阴极铜、硫酸、铁球团等主产品价格同比大幅上升

http://www.chaguwang.cn  2021-10-12  铜陵有色内幕信息

来源 :上游新闻2021-10-12

  铜陵有色(000630)10月12日晚间发布业绩预告,预计2021年前三季度归母净利23.8亿元,同比增长224.10%。报告期内,阴极铜、硫酸、铁球团等主产品价格同比大幅上升,铜箔加工费保持持续上涨。铜陵有色:前三季度净利预增224.10%,阴极铜、硫酸、铁球团等主产品价格同比大幅上升

有问题请联系 767871486@qq.com 商务合作广告联系 QQ:767871486
查股网以"免费 简单 客观 实用"为原则,致力于为广大股民提供最有价值和实用的股票数据作参考!
Copyright 2007-2021
www.chaguwang.cn 查股网