chaguwang.cn-查股网.中国
查股网.CN
高新发展(000628)内幕信息消息披露
 
个股最新内幕信息查询:    
 

高新发展:拟购买华鲲振宇70%股权 今日起复牌

http://www.chaguwang.cn  2023-10-19  高新发展内幕信息

来源 :财联社2023-10-19

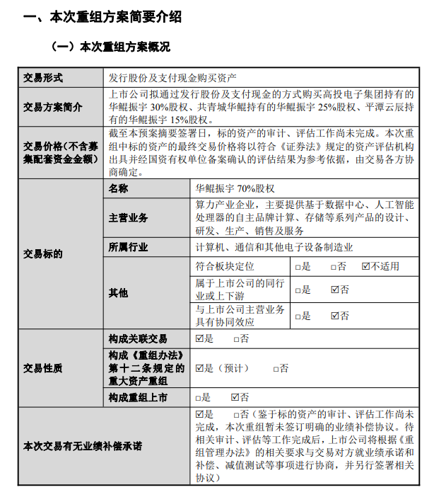
  财联社10月19日讯,高新发展公告,拟通过发行股份及支付现金的方式购买高投电子集团持有的华鲲振宇30%股权、共青城华鲲持有的华鲲振宇25%股权、平潭云辰持有的华鲲振宇15%股权。

  image

  同日公告,公司已于2023年10月18日召开第八届董事会第六十九次临时会议,审议通过了《关于<成都高新发展股份有限公司发行股份及支付现金购买资产并募集配套资金暨关联交易预案>及其摘要的议案》等相关议案。公司股票将于2023年10月19日(周四)上午开市起复牌。

  image

有问题请联系 767871486@qq.com 商务合作广告联系 QQ:767871486
www.chaguwang.cn 查股网