来源 :网易财经2025-04-25
近日,深交所一连开出3张罚单,事涉拟IPO企业海诺尔的多项违规情形。除发行人海诺尔被罚外,保荐机构申万宏源承销保荐有限责任公司(简称“申万宏源承销保荐”)及保代、会计师事务所及签字会计师也均收到深交所的罚单。

来源:深交所
根据深交所披露,据深交所现场督导发现,海诺尔存在研发投入相关内部控制执行不到位、研发费用归集及会计处理不规范等情形。因此,发行人实际控制人、董事长兼总裁骆毅力,财务负责人牟雪飞,未能诚实守信,与发行人一同被采取给予通报批评的处分。同时,董事长骆毅力还被要求到深交所接受约谈。
海诺尔三次申报IPO均“带病”
值得注意的是,海诺尔曾三次冲刺主板IPO上市,但均因“带病”被罚而告吹。公开资料显示,海诺尔是一家专业从事环保领域固废处置的专业化股份制公司,具有三十多年发展历程,海诺尔主要从事城市生活垃圾处理业务,采用 BOT、TOT、BOO 等特许经营方式,为国内中小城市量身定制适合其自身特点的城市生活垃圾处理综合解决方案。
2012年4月10日,海诺尔开启了首度申报IPO进程,但被创业板发审委2012年第24次会议否决。彼时,发审委关注到,海诺尔存在多次违反环保法律法规被处罚、部分项目超试生产期限运营且未取得环保验收许可文件、相关资质证书过期等问题,认定公司内部控制制度不能合理保证其生产经营的合法性。
2019年6月28日,海诺尔再次开启IPO申报,在此次申报稿中,海诺尔以大量的篇幅阐述了对于环保措施的改进。但仅3个月后,海诺尔于当年9月就撤回了申报材料,12月,证券监管机构对海诺尔进行了现场检查。2020年4月,中国证监会公告对海诺尔采取出具警示函监管措施的决定,指出公司在申请首次公开发行股票并上市过程中,存在部分项目运营管理相关技术服务费会计处理不规范、未如实披露受限货币资金等问题。
一年多后的2020年12月,海诺尔第三次冲刺IPO,在经历3轮问询后,于2021年11月成功过会。但创业板上市委同时也关注到了该公司内部控制制度是否健全等问题,包括2020年12月和2021年7月,海诺尔的两个施工项目发生安全生产事故,造成人员伤亡。
就这样,过会近3年后,海诺尔的IPO申报仍卡在审核注册阶段,最终在2024年7月23日,因海诺尔申请撤回发行上市申请文件,深交所决定终止审核。而就在此次主动撤回IPO申报材料的9个月后,海诺尔再次收到来自深交所的自律监管措施。
未充分审慎核查,申万宏源承销保荐多次被警示
发行人海诺尔被罚的同时,其保荐机构、会计师事务所及相关人员也被深交所出具了警示函。
根据深交所披露,信永中和会计师事务所(特殊普通合伙)及2名签字会计师在执业过程中未予以充分关注,相关核查工作不到位,发表的核查意见不准确。深交所决定对信永中和、廖继平、夏翠琼采取约见谈话的自律监管措施。
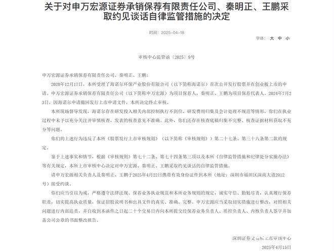
同时,申万宏源证券承销保荐在执业过程中未予以充分关注并审慎核查,发表的核查意见不准确。此外,还存在核查底稿归集不完整、核查证据材料获取不充分等问题。深交所决定对申万宏源、秦明正、王鹏采取约见谈话的自律监管措施。

来源:深交所
值得注意的是,因在保荐工作中履职不力,保荐机构申万宏源承销保荐近期已多次收到监管处罚。据不完全统计,2024年至今,申万宏源在保荐业务上共受到7次监管处罚。
2025年3月28日,上交所公告表示,决定对申万宏源证券承销保荐有限责任公司及吴杏辉、雷晨予以纪律处分。经查明,保荐人在国宏工具系统(无锡)股份有限公司(以下简称“发行人”)发行上市申请过程中,存在保荐职责履行不到位的情形。
2024年12月,西藏证监局发布公告表示,申万宏源作为拉萨经济技术开发区超毅世纪网络技术股份有限公司的主办券商,在持续督导期间,未履行审慎核查义务,未能发现超毅网络虚增虚减营业收入等情形,对申万宏源承销保荐采取出具警示函的监督管理措施。
此外,2024年,申万宏源承销保荐及相关人员去年还分别被新疆证监局、中国证监会、宁波证监局出具警示函,涉及事由包括“对发行人个别供应商、客户履行走访等尽职调查程序不充分”“未能严格规范从业人员执业行为、督促从业人员勤勉尽责”“未能勤勉尽责履行持续督导职责”等。
申万宏源保荐业务接连被处罚,其背后是监管部门对IPO“申报即担责”的多次强调。证监会表态,对于涉嫌重大违法违规行为的发行人,即使撤回发行上市申请,坚持一查到底,严惩欺诈发行,坚决阻断发行上市“带病闯关”。