chaguwang.cn-查股网.中国
查股网.CN
深圳机场(000089)内幕信息消息披露
 
沪深个股最新内幕信息查询:    
 

深圳机场2021年预计亏损2550万-5080万同比由盈转亏,旅客吞吐量下降

http://www.chaguwang.cn  2022-01-29  深圳机场内幕信息

来源 :挖贝网2022-01-29

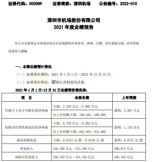
  1月29日,深圳机场(000089)近日发布2021年年度业绩预告,预计业绩由盈转亏。报告期内归属于上市公司股东的净利润亏损2,550万元–5,080万元,较上年同期由盈转亏;基本每股收益亏损0.0124元/股–0.0248元/股。

  image.png

  报告期内,公司受新型冠状病毒肺炎疫情影响,旅客吞吐量和起降架次有所下降,疫情防范相关费用支出较多,导致经营业绩同比下降。

  挖贝网资料显示,深圳机场为深圳宝安国际机场的运营管理机构,主要经营航空主业以及航空主业延伸出的非航空业务。

有问题请联系 767871486@qq.com 商务合作广告联系 QQ:767871486
查股网以"免费 简单 客观 实用"为原则,致力于为广大股民提供最有价值和实用的股票数据作参考!
Copyright 2007-2021
www.chaguwang.cn 查股网