chaguwang.cn-查股网.中国
查股网.CN
大悦城(000031)内幕信息消息披露
 
个股最新内幕信息查询:    
 

成立以来累计派利超1.9亿元!华夏大悦城商业REIT再分红

http://www.chaguwang.cn  2025-12-18  大悦城内幕信息

来源 :大悦城控股2025-12-18

  分红喜报

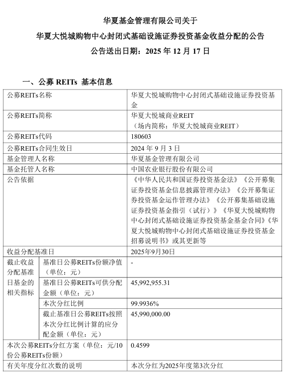
  华夏大悦城商业REIT

  基金代码:180603

  2025年12月23日及24日

  分红4599万元

  2025年12月17日,西南地区首单消费REITs——华夏大悦城商业REIT发布收益分配公告,将于12月23日及24日向投资者分红。

  本次拟分配金额为人民币45,990,000.00元,占截止本次收益分配基准日(2025年9月30日)可供分配金额的99.9936%。每10份公募REITs份额分红0.4599元。

  本次分红是华夏大悦城商业REIT 2025年度第3次分红,也是基金成立以来第4次分红。(更多分红信息:韧性生长·悦启新章|华夏大悦城商业REIT 2025年中期业绩深度解读业绩稳健超预期!华夏大悦城商业REIT 2025年二季度交出亮眼成绩单华夏大悦城商业REIT 2025年一季度业绩快报:稳健开局,业绩兑现!派利4363万元!华夏大悦城商业REIT首次分红来袭)算上此次分红,基金2025年度3次累计公告分红15,142.90万元,基金成立以来累计公告分红达19,505.90万元。

  温馨提示

  本基金的分配方式为现金分红。

  现金红利款将于2025年12月23日自本基金托管账户划出。

  权益分派期间(2025年12月17日至2025年12月19日)暂停跨系统转托管业务。

  权益登记日当天买入的基金份额享有本次分红权益,权益登记日当天卖出的基金份额不享有本次分红权益。

  (基金收益分配公告关键信息截图)

  华夏大悦城商业REIT

图片

  代码:180603

  首募规模:33.23亿元

  成立:2024.9.3

  上市:2024.9.20

  底层资产:成都大悦城

  基金是西南地区首单消费REITs。基金底层资产成都大悦城所处成都市是西南消费重镇、国家中心城市,城市经济基础良好,人口持续导入,消费市场活跃。项目所在的武侯区是成都市核心主城区之一,人均GDP、人口密度领先,具备强大的客群基础。成都大悦城占地102亩,建筑面积约17.25万平,是大悦城体系内第一梯队的优质购物中心,营业收入、净利润等指标在大悦城体系内排名前列。自2015年底开业以来,经营表现持续攀升,核心经营指标持续维持较高水平,稳居成都非奢购物中心头部地位。

查股网为非盈利性网站 本页为转载如有版权问题请联系 767871486@qq.comQQ:767871486
Copyright 2007-2025
www.chaguwang.cn 查股网