chaguwang.cn-查股网.中国
查股网.CN

大盘走势&资金动向&盘面分析

 
沪深个股板块DDE历史数据查询:    
 

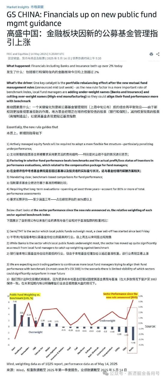
高盛分析:公募基金新规引发金融股行情!

http://chaguwang.cn  05-14 16:30  查股网新闻中心

  来源:赛道掘金备用号

  中金Kevin的数据:

  1.主动基金里有2/3是3年前成立的。

  2.主动基金的基准设计上,45%挂钩沪深300,18%挂钩中证800,合计占比2/3。

  3.成立满3年的产品里有70%跑输了基准,当然很大一部分原因在于过往大家是卷排名,没有贴近基准,以后肯定会有很大不同。

  4.还是同样的结论,可以想见中长期内,基金产品会补充配置300或者300的权重板块,如银行家电公用事业等。

有问题请联系 767871486@qq.com 商务合作广告联系 QQ:767871486
查股网以"免费 简单 客观 实用"为原则,致力于为广大股民提供最有价值和实用的股票数据作参考!
Copyright 2007-2025
www.chaguwang.cn 查股网