chaguwang.cn-查股网.中国
查股网.CN

大盘走势&资金动向&盘面分析

 
沪深个股板块DDE历史数据查询:    
 

9月23日复盘: 下周大盘会跌破3000点吗 主力资金重点出击6股

http://chaguwang.cn  09-23 15:44  查股网新闻中心

  9月23日消息,三大指数延续缩量调整,沪指跌破3100点整数关口。板块方面,仅厨卫电器、银行、证券板块相对活跃,其余板块均处于下跌状态,汽车、半导体、光伏等赛道板块集体下行,钛白粉、数字货币、旅游、消费电子、工业母机等板块纷纷走低。总体来看,市场担忧情绪蔓延,个股呈普跌态势,两市超4200股飘绿,今日成交额为6676亿元。

  一、518亿资金争夺20股:主力资金重点出击6股(名单)

  统计显示,TOP20的股票成交额超518亿元,根据查股网level2资金流向图显示,在这20只股票中,有6只股票呈现主力资金流入,宁德时代云天化主力流入净额超1亿元;南都电源三花智控传艺科技亿纬锂能主力流入净额不足1亿元。

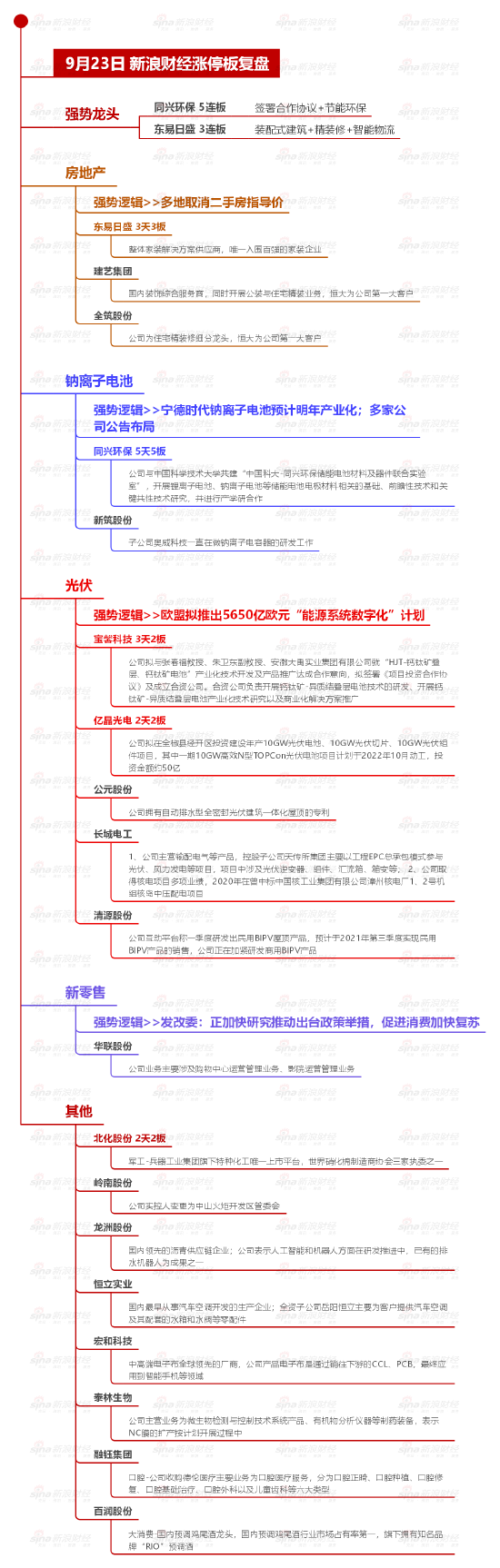
  二、涨停板复盘:三大指数缩量调整沪指失守3100点 两市超4200股飘绿

  今日沪深两市涨停27家(涵盖新股及ST类),跌停26家,上涨个股574只,下跌个股4160只。

  三、六大博客看后市:最好的策略就是等

  下周大盘会跌破3000点吗

  今天大盘下跌的主要原因还是人民币盘中加速贬值,引发外资撤离,昨天小本本进行外汇干预,以防止日元快速贬值,美元对日元汇率大跌,美元指数走弱,给了人民币一口喘息的机会。但今天开盘后人民币继续贬值,一贬值内资就恐慌抛售,目前离岸人民币汇率又贬值到7.1,引发A股大跳水,按照目前的形式,人民币应该还有贬值,不排除近期要贬到7.2,所以,大盘还有下跌空间,但大盘会跌破3000点吗?前期我们画了一张图,大盘支撑在2440点跟2863点的连线,也就是在2950点附近,这样分析大盘应该要跌破3000点,但最近比较流行一个缎子:市场上有个卖鱼的,活鱼8块,死鱼3块。一天,一位主妇蹲在鱼摊前,也不说话,就静静地看着一条鱼喘气。卖鱼的就好奇地问她“你看它干嘛”,主妇平静地说道“我在留意这条死鱼啥时候咽气”。——这个主妇,就好像是现在的场外资金;这条鱼,就好像是半死不活的大盘。场外资金都在等待大盘跌破3000点抄底,但大盘会跌破3000点吗?都想得到的事情,一般是得不到的!

  惊魂再现,目前该不该恐慌?

  来看今天盘面表现,早盘市场一路单边下行,创综指击穿了我们提前预判过的2650点,最低至2619点,午后开盘主板和创业板快速拉升,几乎收复了早盘大跌的失地。纵观全天走势,创综指最高2693点,最低2619点,中轴位是2650点附近,依然在我们之前预判的位置附近,所以今天大盘的调整依然在合理范围内,大家不用过度惊慌。总结一句话:投资要有框架感,不拘泥于具体的点位,对波峰、波谷要有战略视角,目前大盘在波谷位置,大家需要引起足够重视。

  最好的策略就是等

  技术上粘合线日线加大下行斜率,市场受多重因素影响,叠加周末效应呈现放量下跌态势,早盘指数创出近期最低3072点,下午开盘后曾经有一波快速拉升,当时核心赛道股和券商股拉升指数最卖力,指数再次被拉红,但是后续无人响应,再次回落,2点后又有一波拉升依然无功而返,最后还是败下阵来,跌20点收市,实实在在的失守3100大关。盘面上保险,新型城镇化,赛马概念,银行,券商酿酒等微微红盘抵抗;Esim,汽车一体化压铸,减速器,电子化学品,轮毂电机,Chiplet概念,半导体,数字货币等跌幅靠前,实际上大部分板块都在下跌,没什么板块有抵抗力,下跌较狠的个股多数是补跌。总体来看市场在经历今年以来最难的时间段,量化模型监控不到可以操作的机会,即便是有也是非常少,而且没有持续性,鉴于目前的市场恐慌情绪和外部多变的大环境,还是踏踏实实的等待。

有问题请联系 767871486@qq.com 商务合作广告联系 QQ:767871486
查股网以"免费 简单 客观 实用"为原则,致力于为广大股民提供最有价值和实用的股票数据作参考!
Copyright 2007-2021
www.chaguwang.cn 查股网